熬夜3天:我从高中数学圆锥曲线考点中,总结192条必考结论,快看
熬夜3天:我从高中数学圆锥曲线考点中,总结192条必考结论,快看

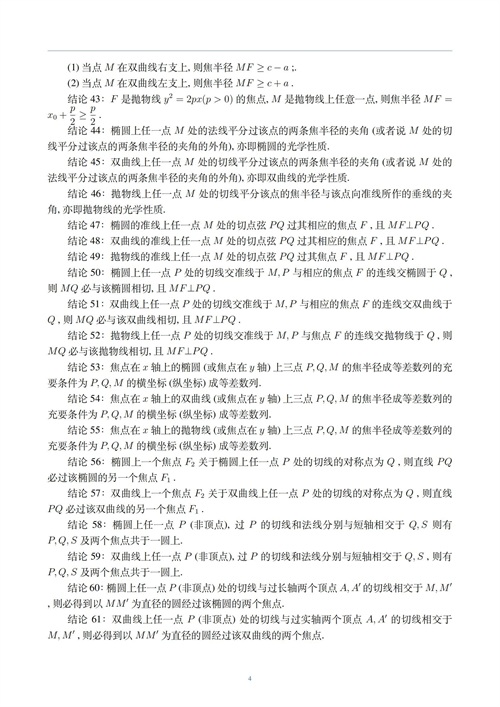
圆锥曲线是我们高考的必考内容之一,考点题型很难,经常会以大题形式出现,所以,想要再这一块拿高分,就要知道圆锥曲线的必考结论是什么。
今天就把圆锥曲线的192条必考结论都分享给大家
因为篇幅有限,点击我的头像私信我回复“资料”就可以领取word电子版。
以下是部分资料内容,更多资持续更新中,敬请关注!









相关标签:
-
- EMUI 10.1正式版来了,面向3款机型,没获得推送的看官方升级办法
-
2025-10-22 01:43:29
-
- 9月1日起全国取消国内长途漫游费!但是有个问题……
-
2025-10-22 01:41:14
-
- 重庆地铁线路图超高清最新版(2025年)
-
2025-10-22 01:38:59
-
- 中医穴位小妙招:液门穴——清除体内积火,手掌上的清火泻热穴
-
2025-10-22 01:36:45
-
- 郑秀晶金钟仁好友变恋人,官方发声证实不是愚人节玩笑!
-
2025-10-22 01:34:30
-
- 想当化妆师如何入行?
-
2025-10-22 01:32:15
-
- 武汉江夏庙山为何一直道路破烂交通拥堵发展不前?
-
2025-10-22 01:30:00
-
- 特种兵之火凤凰
-
2025-10-22 01:27:45
-
- 河南中医药大学三附院第五批专家到商城县中医院对口帮扶
-
2025-10-22 01:25:30
-
- 彻底结局“大震跑不了,小震不用跑”的问题,防震床到底有...
-
2025-10-22 01:23:15
-
- 奔跑吧兄弟第三季第九期嘉宾预告剧透:杨幂现身
-
2025-10-22 01:21:01
-
- 【托克托新闻】聚焦托县新闻 关注全县动态(2022.1.31)
-
2025-10-22 01:18:46
-
- 《急诊科医生》收官 徐乐同新写真曝光 帅气随性一改往日风格
-
2025-10-22 01:16:31
-
- 早餐玉米小饼的家常做法,不发面营养香甜无任何添加
-
2025-10-22 01:14:16
-
- 杂交水稻算不算转基因
-
2025-10-22 01:12:01
-
- 一位平民百姓告台湾同胞书
-
2025-10-22 01:09:46
-
- 女生如何判断自己是不是长腿
-
2025-10-22 01:07:31
-
- 吃货福利 重庆又多一个海鲜市场
-
2025-10-22 01:05:16
-
- 拜仁皇马“争议点球”了断
-
2025-10-21 08:41:10
-
- 停产35天!万华化学子公司60万吨年产能或将受影响
-
2025-10-21 08:38:56



广东最美警花王菲,与86名高官发生过关系,疯狂敛财上亿元!
男子和三个美女自愿开房并发生性关系,是否构成聚众淫乱罪?